6.4 Powerstroke Fuel Pump Wiring Diagram Electric Fuel Pump, Wiring Help, Kt-17
Hydraulic fbss. Fuel pump wiring. Wiring pump fuel which ad
6.4 powerstroke fuel pump wiring diagram
Download PDF
Fuel pump wiring: which post is +?


Wiring pump fuel which ad. No power to fuel pump: for about a week when i drive my truck it. Fuel pump wiring: which post is +?. Fuel pump wiring
fuel pump wiring - Third Generation F-Body Message Boards
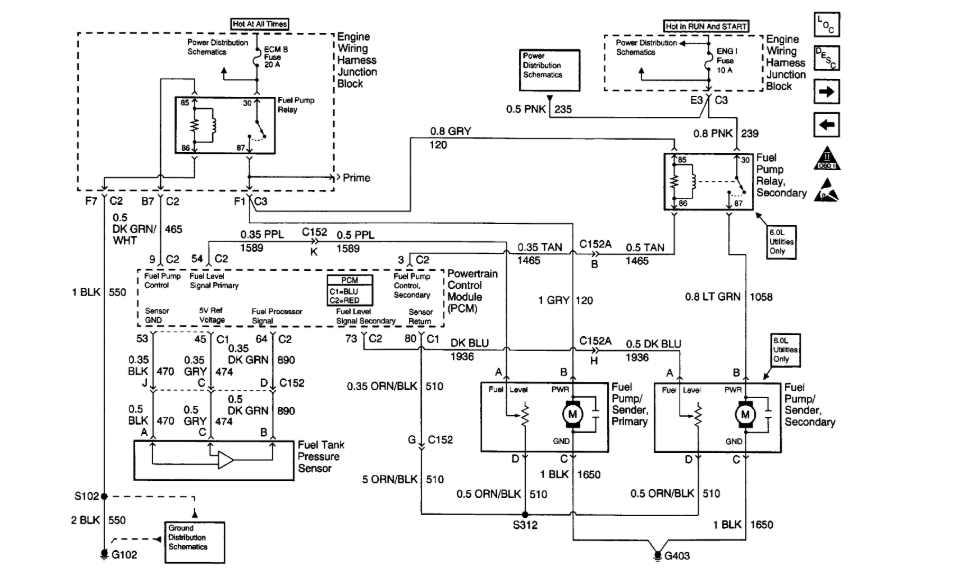
2003 Trailblazer Fuel Pump Wiring Diagram | Fuse Box And Wiring Diagram
Comfortmaker Heat Pump Wiring Diagram
Car won't start. Fuel pump is quite but usually buzzes. Would check
Fujitsu Mini Split Heat Pump Wiring Diagram | Free Wiring Diagram

Comments
Post a Comment